Saturday April 2026

হটলাইন

সেবা এবং ধাপ

নং শিরোনাম সেবার ধাপ কার্যকলাপ
  
মা ও শিশুর অবস্থা সম্পর্কিত জরিপ (মালটিপল ইনডিকেটর ক্লাস্টার সার্ভে): দেখুন
প্রধান অস্থায়ী ফসল (আউস,আমন,বোরো,গম,আলু,পাট) এর আয়তন,ফলন ও মোট উৎপাদন নির্নয় : দেখুন
জন্ম-মৃত্যু,বিবাহ-তালাক,আগমন-বহির্গমন ইত্যাদি পরিসংখ্যান নির্নয়(মনিটরিং দি সিচুয়েশন অফ ভাইটাল স্ট্যাটিসটিকস অব বাংলাদেশ) দেখুন
কৃষিশুমারীর কার্যক্রমঃ দেখুন
অর্থনৈতিক শুমারীর কার্যক্রমঃ দেখুন
আদমশুমারী ওগৃহগণনা কার্যক্রম সম্পাদন : দেখুন
আদমশুমারী ওগৃহগণনা/কৃষিশুমারী/অর্থনৈতিক শুমারীর প্রস্তুতীমূলক দ্বিতীয় জোনাল অপারেশনের কার্যক্রমঃ দেখুন
আদমশুমারী ওগৃহগণনা/কৃষিশুমারী/অর্থনৈতিক শুমারীর প্রস্তুতীমূলক প্রথম জোনাল অপারেশনের কার্যক্রমঃ দেখুন
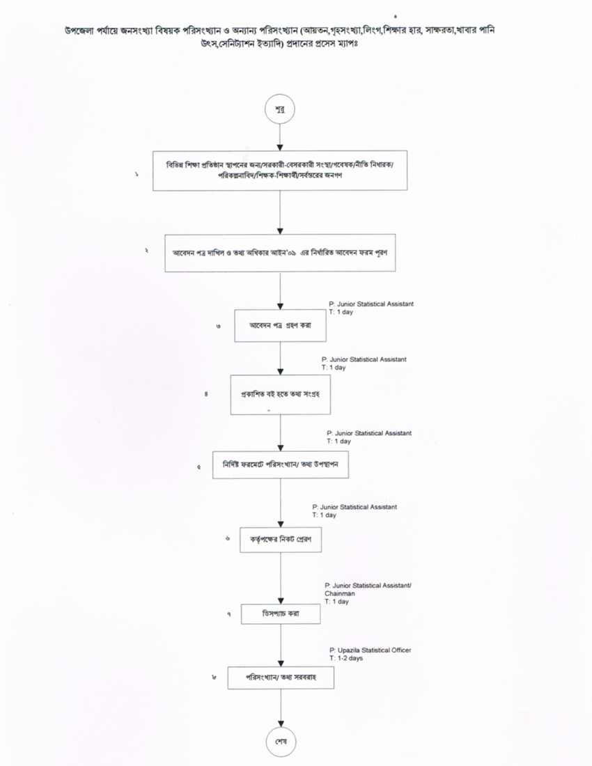
জনসংখ্যা বিষয়ক পরিসংখ্যান/তথ্য প্রদান দেখুন
দেখছেন ১ থেকে ৯ পর্যন্ত, মোট ৯ এন্ট্রি

এক্সেসিবিলিটি

স্ক্রিন রিডার ডাউনলোড করুন